从应用工程师的角度再谈车载 Android 系统
前言
根据中汽协数据显示,2022年8月中国汽车出口量达30.8万辆,同比增长65%...
Android车载应用开发与分析(13)- 系统设置-蓝牙设置
1. 前言
Android 车载应用开发与分析是一个系列性的文章,这个是第13篇分析系...
Android车载应用开发与分析(11)- 车载Android应用开发入门指南
1. 前言 - 移动互联网退潮下的汽车大战
将时间回退到2017年我大学刚毕业时,彼...
Android车载应用开发与分析(9)- 车载多媒体(四)- 原生音乐播放器(下)
1. LocalMedia
LocalMedia 是 CarAndroid 中自带的本地音乐播放器,它可以识别...
Android车载应用开发与分析(8)- 车载多媒体(三)- 原生音乐播放器(上)
1. LocalMedia
LocalMedia 是 CarAndroid 中自带的本地音乐播放器,它可以...
Android车载应用开发与分析(7)- 车载多媒体(二)- 多媒体应用架构与MediaSession框架
参考资料媒体应用架构概览 | Android 开发者 | Android DevelopersMediaSession ...
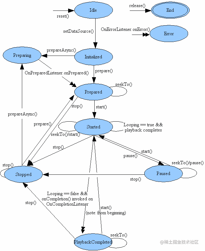
Android车载应用开发与分析(6)- 车载多媒体(一)- 音视频基础知识与MediaPlayer
多媒体应用是车载信息娱乐系统的一个重要组成部分,一般包含音视频播放、收音机、...
Android车载应用开发与分析(2) – 集成第三方APK
前言
在车载的应用开发过程中,会有一类特殊的需求,就是在预装一些第三方app...
车载Android应用开发与分析 – 走进车载操作系统
本期内容的视频地址:https://www.bilibili.com/video/BV1rR4y1B7Qd/
Hello...
Android车载应用开发与分析(1) – Android Automotive概述与编译
1. Android开发者的新赛道
在智能手机行业初兴起时,包括BAT在内许多传统互联...
车载网络: 常见车载网络
介绍
车载网络是早期的汽车内部传感器、控制和执行器之间的通讯用点对点的连...
车载以太网(下)
SOME/IP介绍
如上篇阐述的,车载以太网采用基于 TCP/IP 的网络分层模型,TC...
- 1
- 2

