重学Java系列-1. GC原理 & 垃圾回收算法
GC原理
GC即垃圾收集,追踪仍然使用的所有对象,并将其余对象标记为垃圾然后进...
Compose基础-创建你的第一个Compose应用
第一章 创建你的第一个Compose应用
Jetpack Compose是谷歌针对Android的声明式UI框...
Android MVVM模式
1、MVVM模式各部分的定义
1.1、MVVM模式分为3个部分:Model、View和ViewModel。
(...
APP备案相关知识
app备案,该怎么操作?
如果公司的APP已经完成实名认证和ICP备案,现在需...
Fresco缓存架构分析
本文是Fresco源码分析系列第二篇文章,主要来看一下Fresco中有关图片缓存的内容。
...
浅谈Fresco编码图片缓存
通过前面的分析我们了解到Fresco中的图片缓存分为3种: 解码图片内存缓存、编...
RecyclerView的使用总结以及常见问题解决方案
本文是RecyclerView源码分析系列最后一篇文章, 主要讲一下我个人对于RecycleView...
JVM类加载机制
1、什么是类的加载
类的加载指的是将类的.class文件中的二进制数据读入到内存...
【Jvm】Jvm类加载机制
类加载时机
虚拟机把描述类的数据从 Class 文件加载到内存,并对数据进行校验、...
【Android 启动过程】Android 应用启动流程 | Activity 启动流程
文章目录
一、Android 系统启动流程
二、Activity 启动流程
一、Android ...
深入理解JVM垃圾收集机制
程序计数器、虚拟机栈和本地方法栈这三个区域属于线程私有的,只存在于线程的...
Android Handler异步通信:深入详解Handler机制源码
前言
在Android开发的多线程应用场景中,Handler机制十分常用
今天,我将...
【Android 安装包优化】APK 打包流程 ( 文件结构 | 打包流程 | 安装流程 | 安卓虚拟机 )
文章目录
一、APK 文件结构
二、APK 打包流程
三、APK 安装流程
四、...
Android中的线程Thread
线程原理
线程创建
线程是比进程更加轻量级的调度单位,线程的引入可以把进...
Android中的进程Process
关于BeesAndroid项目
BeesAndroid项目提供了一系列的工具、理论分析与方法论,...
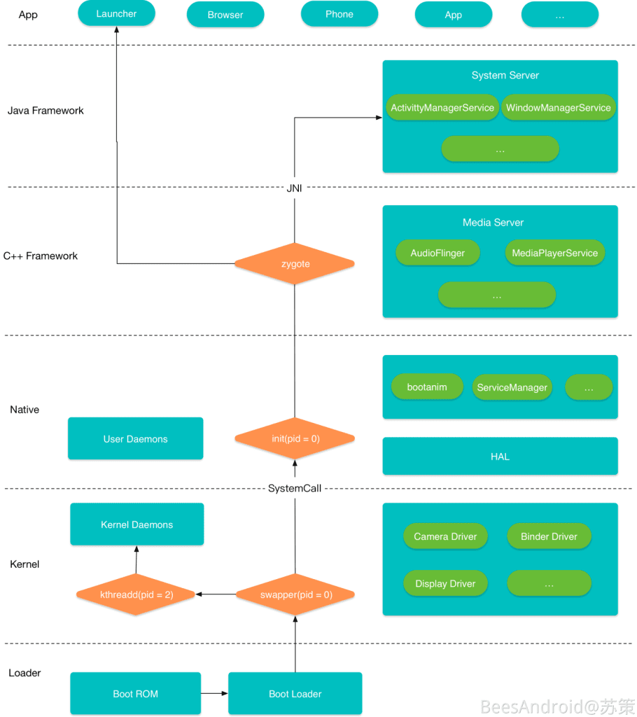
Android启动流程
关于项目
BeesAndroid项目旨在通过提供一系列的工具与方法,降低阅读Android系...
深入理解Chromium的渲染机制
今天我们来聊一聊Chromium的渲染机制,这也是渲染机制系列的第二篇,最近大半年的...
Android底层崩溃捕获机制
我们知道Java中的Crash我们一般可以通过try/catch进行捕获并获取具体的崩溃信息,...
Android渲染底层剖析
Overview
早年的Android系统UI流畅性差的问题一直饱受诟病,Google为了解决这个问...
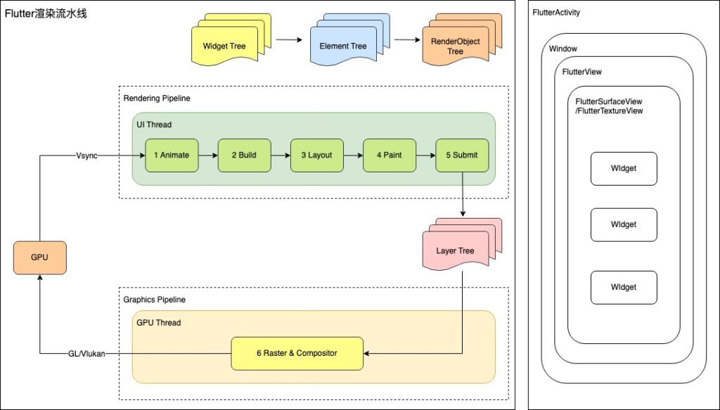
从架构到源码:一文了解Flutter渲染机制
跨平台技术由于其一码多端的生产力提升而表现出巨大的生命力,从早期的Hybrid App...

