从架构到源码:一文了解Flutter渲染机制
跨平台技术由于其一码多端的生产力提升而表现出巨大的生命力,从早期的Hybrid App...
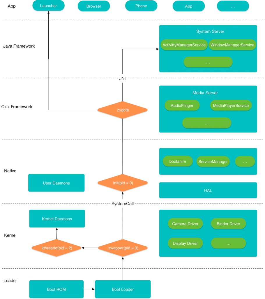
ANDROID进程系统:进程的创建、启动与调度流程
文章目录
一 进程的创建与启动流程
二 进程的优先级
三 进程的调度流程...
Android设计模式源码解析之原型模式
1. 模式介绍
模式的定义
用原型实例指定创建对象的种类,并通过拷贝这些原...
Android设计模式源码解析之桥接模式
模式介绍
模式的定义
将抽象部分与实现部分分离,使它们都可以独立的变化。...
Android设计模式源码解析之命令模式
1. 模式介绍
模式的定义
将一个请求封装成一个对象,从而使你可用不同的请...
Android设计模式源码解析之责任链模式
1. 模式介绍
模式的定义
一个请求沿着一条“链”传递,直到该“链”上的某个处...
Android设计模式源码解析之迭代器(Iterator)模式
1. 模式介绍
模式的定义
迭代器(Iterator)模式,又叫做游标(Cursor)模...
Android设计模式源码解析之Proxy模式
Binder中的代理模式
再说Binder中的代理模式之前,我们需要先看看代理模式的简...
Android设计模式源码解析之策略模式
1. 模式介绍
模式的定义
策略模式定义了一系列的算法,并将每一个算法封装...
Android设计模式源码解析之模板方法模式
1. 模式介绍
模式的定义
定义一个操作中的算法的框架,而将一些步骤延迟到...
Android设计模式源码解析之外观模式(Facade)
1. 模式介绍
模式的定义
外观模式(也成为门面模式)要求一个子系统的外部与...
Android设计模式源码解析之Builder模式
1. 模式介绍
模式的定义
将一个复杂对象的构建与它的表示分离,使得同样的...
Android设计模式源码解析之单例模式
1. 模式介绍
模式的定义
确保某一个类只有一个实例,而且自行实例化并向整...
算法题 – 最小覆盖子串
今天我们看一道 leetcode hard 难度题目:最小覆盖子串。
题目
给你一个字...
算法题 – 统计可以被 K 整除的下标对数目
今天我们看一道 leetcode hard 难度题目:统计可以被 K 整除的下标对数目。
题...
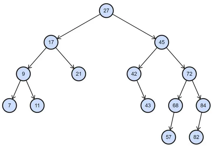
算法 – 二叉搜索树
二叉搜索树的特性是,任何一个节点的值:
都大于左子树任意节点。
都...
算法 – 二叉树
二叉树是一种数据结构,并且拥有种类复杂的分支,本文作为入门篇,只介绍一些...
算法 – 回溯
如何尝试走迷宫呢?遇到障碍物就从头 “回溯” 继续探索,这就是回溯算法的形象解释...

