如何保证开发交付项目运行稳定性?
项目稳定性关键要素
动态加载Android动态加载so!这一篇就够了!
1
背景
对于一个普通的android应用来说,so库的占比通常都是巨高不下的,...
架构师必备技能之JVM调优
JVM介绍:
JVM(Java虚拟机)是Java平台的关键组成部分之一。它是一个在操作系统和...
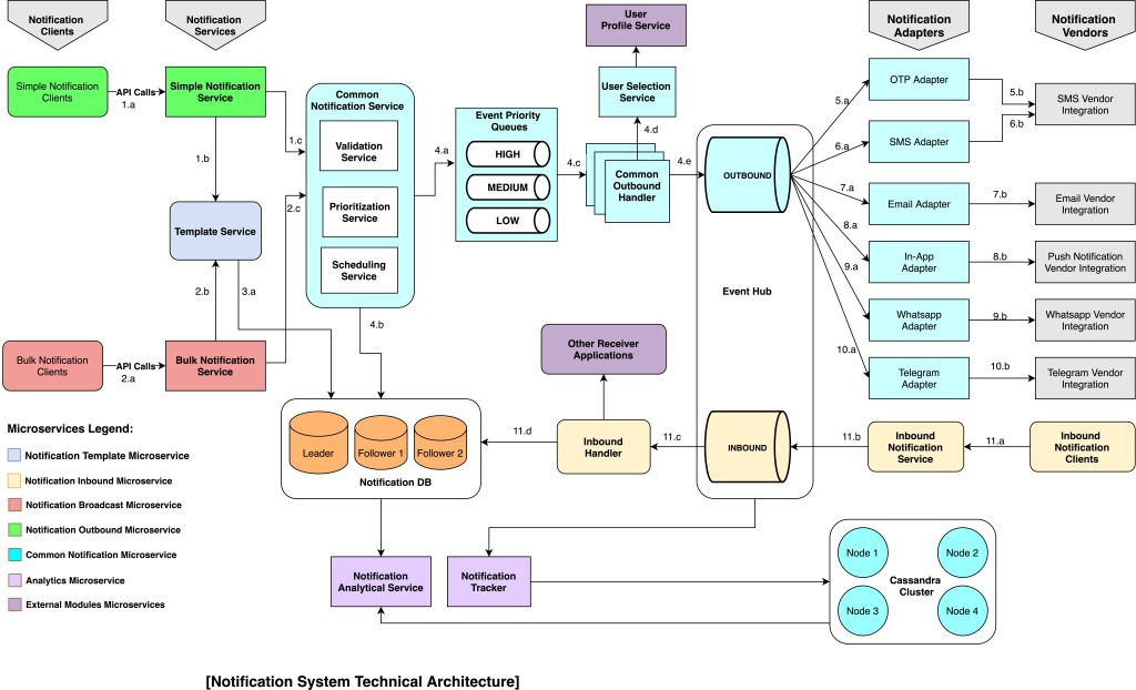
消息通知系统的架构设计
目标:
设计企业级系统架构,支持使用API集成的电子邮件、短信、聊天和其他公共社...
springboot整合easyexcel进行动态表头导出
简介
在企业的开发工程中,偶尔会遇到不同的用户具有不同表头的结构的导出功能实...
Android 11 应用兼容性适配,看这篇就够了
大家好,又见面了,我是你们的朋友全栈君。
本文档基于谷歌Android 11 Develop...
RecyclerView 性能优化 | 把加载表项耗时减半 (一)预优化,先量化动态构建布局,弃用 xml不同的 ViewGroup,不同的 measure + layout 耗时Talk is cheap, show me the cod
构建 Android App 界面时,RecyclerView 出场率很高。它的加载性能影响着用户体...
no compressed resourrce.arsc files
Android11 resources.arsc不支持压缩问题解决
问题原因
这里先放下根本原因...
Android 12 适配升级小结
Android 12 发布已经有好几个月了,而且随着各大市场对应用适配的要求逐渐提高,...
Android使用LruCache、DiskLruCache实现图片缓存+图片瀑布流
写在前面
PS:本文中的例子来源于官网地址:Caching Bitmaps,源码地址(自备梯子...
Android 12 适配指南
前言
Android 12 是 2021 年 10 月发布的最新正式版本,然而很多同学表示还没...
Android 12 适配攻略
首语
2022年2月11日,谷歌发布了首个 Android 13 开发者预览版。2022年7月,发...
Android APK加固技术方案调研
代码混淆技术,ProGuard提供了压缩,混淆,优化Java代码和(Shrinking),混淆(Obfuscation),优化(Optimition)Java代码和反混淆栈跟踪(ReTrace)的功能
android app卸载后不被清除的数据的一种解决方法
使用场景:APP某一种设置,不想因为清除缓存后丢失;一、系统数据库的位置在/data...
android端与Web传输加密方式源码
加密介绍
本文采用对称式加密算法DES和非对称式加密算法RSA结合做数据...
Android实现保存长图、长布局效果源码
Android实现将布局内容保存长图、支持长布局保存分享
Android P代码适配错误的整理
java.lang.NoClassDefFoundError:failed resolution of :Lorg/apache/http/Pr...
RecyclerView 性能优化 | 把加载表项耗时减半 (一)预优化,先量化动态构建布局,弃用 xml不同的 ViewGroup,不同的 measure + layout 耗时Talk is cheap, show me the cod
构建 Android App 界面时,RecyclerView 出场率很高。它的加载性能影响着用户体检...
聊聊测试团队的基础架构建设
大概20年这个时候,听过公司一位架构师的分享,他提到了基础架构团队的定位和主要...

